Your dream of becoming a doctor starts with the NEET exam. Passing NEET UG 2026 is your first step toward getting into great medical colleges for MBBS and BDS.
We know the application can be confusing and stressful. But you need to study and not take stress. That is why we are here to help guide you.
Our simple guide makes it easy. We will help you complete your NEET registration correctly. You can submit your form with total confidence. Let's get you into medical college.
NEET UG 2026 Key Dates: Mark Your Calendar!
Let's review the important dates for NEET 2026. This will help you to anticipate your further plan.
The table below shows the important dates based on previous years. Please remember, these are tentative dates. The final official schedule will be confirmed by the National Testing Agency (NTA) in their notification.
The National Testing Agency (NTA) will confirm the final official schedule and announce it.
The approximate schedule will be:

| Event | Expected Timeline (Based on Past Trends) |
|---|---|
| Official Notification Release | 8th February 2026 |
| Application Form Start | 8th February 2026 |
| Last Date to Apply | 8 March 2026 [till 9:00 P.M. (IST)] |
| Correction Window | 10 March 2026 to 12 March 2026 |
| Admit Card Release | Last Week of April 2026 |
| NEET 2026 Exam Date | 3rd May 2026 |
| Answer Key Release | 2nd Week May 2026 |
This table will be updated upon the announcement of the official dates by NTA.
NEET UG 2026 Application Fee: What You Need to Pay
The NEET application fee is different for each category. You must pay this fee online to complete your NEET form 2026 submission.
Here is a simple breakdown of the expected category wise fee:
| Category | Fee Amount (Tentative) |
|---|---|
| General / Unreserved | Rs.1,700 |
| General-EWS / OBC (NCL) | Rs.1,600 |
| SC / ST / PwD | Rs.1,000 |
Easy Payment Methods
To pay your application fee, you can use any of the following safe payment methods- UPI (like Gpay or Paytm), net banking and debit/credit card.
Take a screenshot of the transaction ID or receipt as a record once the payment has been made.

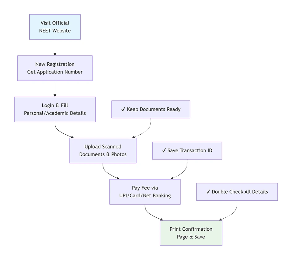
How to apply for the NEET 2026 exam?

All one has to do is follow these five steps.
Step 1: Sign up on the website
- Open the official NEET website.
- Click "New Registration."
- Type in your name, email, and phone number.
- The site will give you an application number. Keep this number safe!
Step 2: Fill in your information
- Log in with your new number and password.
- Type in your personal details, school marks, and where you want to take the test.
Step 3: Add your documents
You need to upload a few files:
- A recent passport photo.
- Your proper signature on white paper.
- Your 10th and 12th marksheets.
- Ensure your files are not large and type JPG files.
Step 4: Pay the fee
- Pay online through the provided payment gateway.
- Save a picture of your payment confirmation!
Step 5: Print your page
- After you pay, your form is done.
- Print the final confirmation page right away. Keep it in a safe place.
MOKSH Helpful Tip: Check your work twice!
Look at every detail before you send it. Make sure your name is spelled right. It is hard to fix mistakes later.
Direct Link to Apply for NEET UG 2026
Ready to apply? The direct link to the official website will appear here the moment it goes live.
[LINK TO https://neet.nta.nic.in/]
(Once the process officially begins at the National Testing Agency, you can access this link to the NTA NEET portal.)
NEET UG 2026 Eligibility & Your Documents Checklist

Before you fill out the NEET form 2026, let's make sure you are ready. You will need your papers and must meet a few simple rules.
Who Can Apply?
- You must be 17 years old.
- You must have passed or be in Class 12.
- Your main subjects must be Physics, Chemistry, and Biology.
Papers You Need to Upload
Get scanned copies of these ready:
- A small passport photo with a white background.
- Your signature on white paper.
- Your Class 10 and Class 12 marksheets.
- Your category PwD certificate, if you have one.
- An ID card, like an Aadhaar card.
Helpful Tip: Put all these files in one folder on your computer. This will make filling out the form very easy and fast.
Read this news on NEET UG 2026 Advisory and instructions on updation of documents.
Avoid These Common Mistakes for NEET 2026 Application
A small mistake can become a big problem. So, here are some mistakes that students make. You can keep them in check.
Don't Make These Application Errors
Spelling Your Name Wrong: It must match your Class 10 certificate exactly.
Wrong Photo or Signature
Not following the photo requirements for size and background is a top reason for rejection.
Picking the Wrong Category
Be very careful when selecting your category (like General, OBC, SC/ST).
The Last-Minute Rush
Never wait until the final day to submit. The website can get very busy and slow.
You're Ready! What's Next?
Congratulations! Now you have a proper roadmap by which to attempt the NEET UG 2026 application form with confidence.
The initial step is to submit the form. Once it's done, the real journey of NEET examination preparation begins.
Let Moksh Overseas Educon be your guide. Our expert medical coaching and personalized career guidance are designed to help you succeed. Call our helpful counselors now, and we can help you!



